当前位置:首页 > 详细信息页面

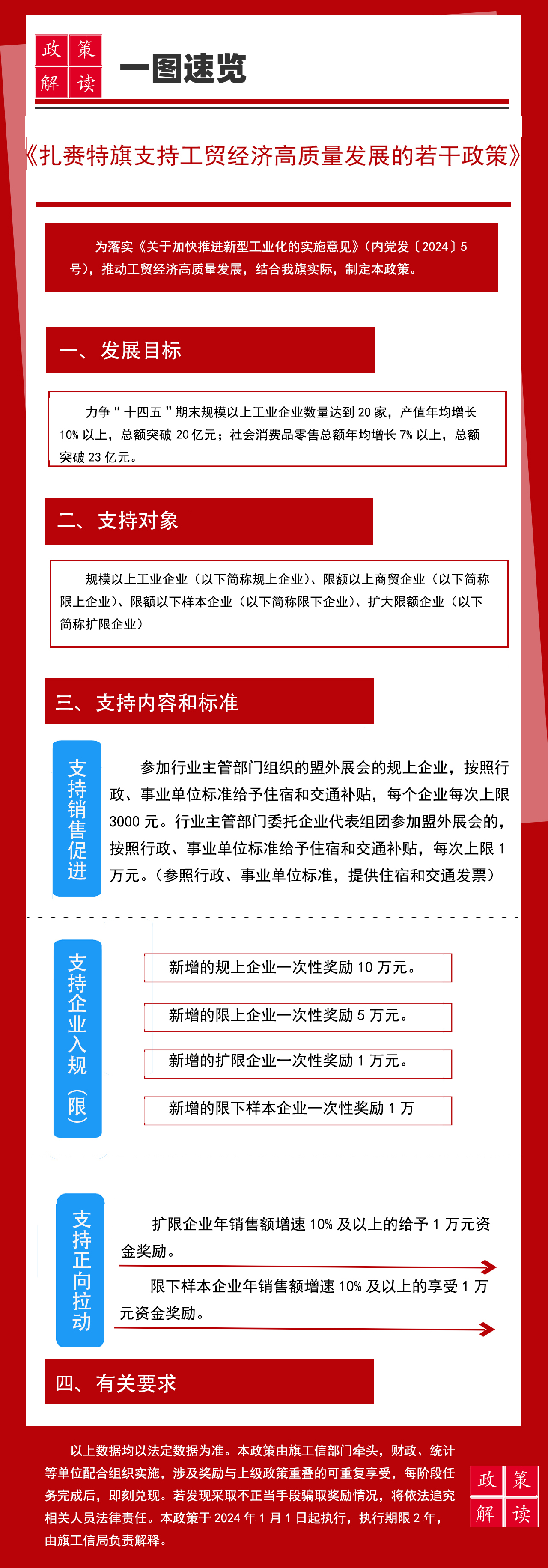
【图片解读】扎赉特旗支持工贸经济高质量发展的 若干政策》政策解读

来源:扎赉特旗工信局 发布时间:2025-11-06 10:19

字体大小:A+ A A- 分享: 打印

 

扫一扫在手机上打开页面

上一篇

下一篇

相关文章

电话:0482-6736915 (仅受理网站建设维护相关事宜)

地 址:内蒙古兴安盟扎赉特旗党政大楼

违法和不良信息举报电话:0482-6736915

中国互联网举报中心

举报邮箱:876859812@qq.com

公众号

主办单位:扎赉特旗人民政府办公室网站标识码:1522230001蒙ICP备05002757号-4蒙公网安备 15222302000112号